清华大学陈立功和刘万里合作发现MCT1乳酸转运-丙酮酸代谢-H3K27乙酰化-AID高效转录这一全新信号轴在B细胞抗体类别转换和红斑狼疮疾病中的作用
2024年1月初,清华大学药学院陈立功课题组和生命学院刘万里课题组合作以“MCT1介导的丙酮酸代谢通过H3K27乙酰化调控抗体类别转换”(MCT1-governed pyruvate metabolism is essential for antibody class-switch recombination through H3K27 acetylation)为题在《自然-通讯》(Nature Communications)杂志在线发表论文。发现单羧酸转运蛋白MCT1通过丙酮酸代谢调控B淋巴细胞(B细胞)的免疫活化,免疫分化和IgG型抗体的类别转换;揭示与健康者相比,系统性红斑狼疮患者的MCT1表达水平明显上调(单细胞测序分析提示主要是IgG+的记忆性B细胞和活化后初始型B细胞最显著上调MCT1);证实MCT1表达缺陷或特异性抑制可以有效缓解小鼠系统性红斑狼疮的症状。
科学问题
生物体持续受到外界环境的刺激,为了应对这些刺激而产生的免疫反应需要消耗机体大量的能量。生发中心(Germinal Center,GC)是外周淋巴器官在免疫刺激后为B细胞应答而形成的动态结构,也为B细胞编码的抗体基因的高频突变和类别转换提供独特的微环境,因此生发中心对于高质量IgG型抗体的高效率产生至关重要。B细胞在受到抗原刺激激活后进行超高速度的细胞分裂和克隆增值,期间必然经历代谢重塑。乳酸既是糖酵解的产物,又可以作为能源为细胞提供能量,细胞质膜内外的乳酸平衡主要是通过MCT1跨膜运输保障。本论文以B细胞中的MCT1为研究对象,从代谢角度深入解析MCT1在抗体产生过程中的作用和潜在机制,相关发现为疫苗研制和自身免疫疾病的治疗提供潜在的方法和策略。
研究结果
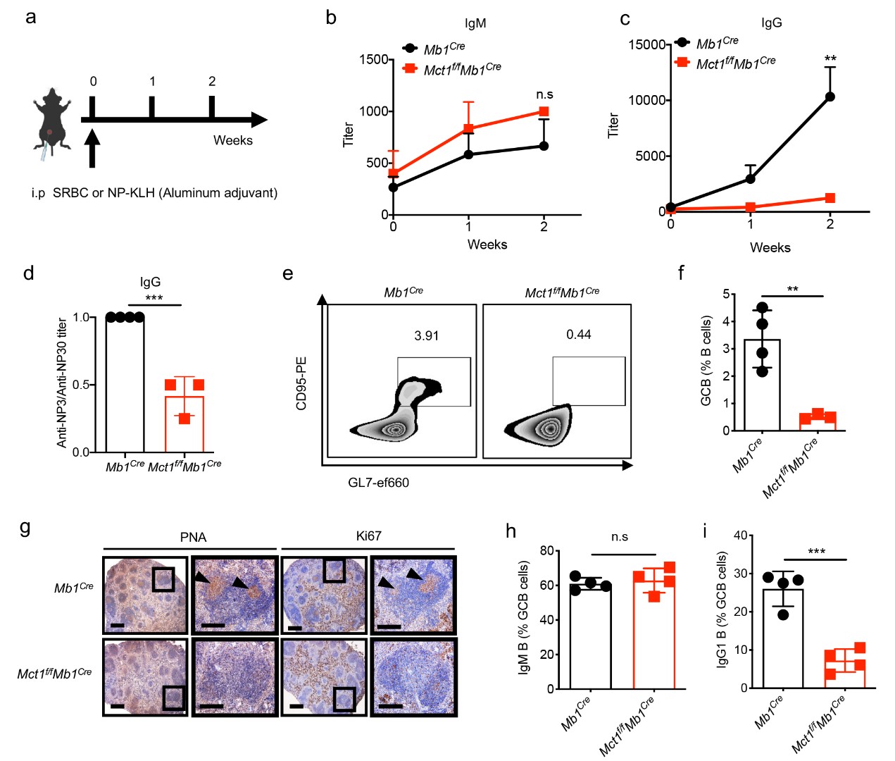
论文通过CRISPR-Cas9技术构建B细胞中特异性敲除MCT1的基因修饰小鼠,发现在抗原免疫后,MCT1缺失小鼠血清中的抗原特异性的IgG型抗体含量显著下降,而IgM型抗体没有受损甚至略有增多。进一步的流式分析发现,IgG型抗体产生受阻主要是由于生发中心B细胞(GCB)的抗体类别转换(Class Switch Recombination, CSR)严重受损导致(图1)。

图1 MCT1转运蛋白缺失抑制B细胞CSR
为了研究乳酸和丙酮酸在MCT1缺陷B细胞中的代谢流,论文采用葡萄糖同位素示踪(U-13C6葡萄糖)来研究,正在进行CSR的B细胞中的葡萄糖代谢动态。发现MCT1缺失的B细胞发生代谢重塑,表现为糖酵解代谢下降,而氧化磷酸化代谢显著上调(图2)。

图2 MCT1缺失的B细胞发生代谢重塑
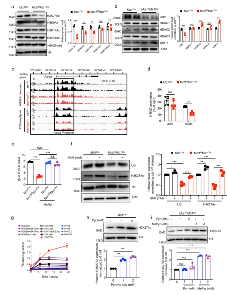
RNA-seq分析发现,能够调控B细胞抗体类别转换的重要分子,激活诱导胞嘧啶脱氨酶(Activation-induced cytidine deaminase, AID)的表达在MCT1缺失后显著下调,同时发现添加脂溶性甲基丙酮酸可以有效恢复MCT1缺失B细胞中AID的表达,进而上调IgG1+记忆性B细胞的比例。通过ATAC-seq和13C3丙酮酸对组蛋白乙酰化位点标记的定量蛋白组学分析发现,丙酮酸可以调控B细胞的组蛋白H3K27乙酰化修饰。针对B细胞的进一步Chip-seq分析发现,H3K27乙酰化修饰通过调控AID的转录效率,影响B细胞的CSR(图3)。

图3 MCT1-丙酮酸这一信号轴通过组蛋白的H3K27乙酰化修饰来调控B细胞的AID转录和后续CSR
论文继续探索在生发中心B细胞中发现的,MCT1乳酸转运-丙酮酸代谢-H3K27乙酰化-AID高效转录,这一全新信号轴的临床意义。系统性红斑狼疮(SLE)是一种自身免疫性疾病,其特点是自身耐受丧失,导致在SLE患者中,自身抗原反应性B细胞经历B细胞活化和CSR,并分化为分泌识别自身抗原的致病性抗体阳性的浆细胞,且多为IgG亚型。本研究通过分析来自多个临床中心的SLE患者和与其标准相匹配的健康者(HCs)队列,发现SLE患者主要表现为IgG+的记忆性B细胞和活化后的原始型B细胞中MCT1的表达显著上调。为了验证这些基于临床队列的相关性医学分析结果,论文在bm12基因修饰小鼠脾脏细胞诱导的SLE小鼠疾病模型中,发现敲除MCT1可以有效缓解SLE小鼠的症状,降低抗dsDNA抗体的产生以及IgG抗体在肾小球的聚集(图 4)。更有趣的是临床广泛使用的激素类药物,地塞米松,能显著降低SLE患者PBMCs中MCT1的表达。作为对这一临床相关性研究的进一步验证,论文使用MCT1抑制剂治疗bm12诱导发病的SLE小鼠,效果明显,表现为发现抗dsDNA的抗体显著减少等。这些结果综合证实MCT1乳酸转运-丙酮酸代谢-H3K27乙酰化-AID高效转录,这一全新信号轴在SLE的发病机制和药物治疗中的潜在作用。

图4 MCT1转运蛋白的缺失降低SLE疾病模型中IgG型自身抗体的产生
研究意义
论文揭示MCT1缺失引起B细胞发生代谢重塑,消耗丙酮酸进行氧化磷酸化代谢,导致组蛋白H3K27乙酰化修饰降低,进而抑制AID蛋白的表达,最终造成B细胞抗体类别转换受损,类别转换的IgG型抗体产生受限(图5)。论文发现甲基丙酮酸在体外实验中可以有效恢复MCT1缺失B细胞中的抗体类别转换过程,这为未来增强疫苗效果提供了新的研究思路,比如甲基丙酮酸是否可以作为佐剂的有效成分,值得进一步思考和探索。更有趣的是,本论文提示MCT1抑制剂可以在小鼠模型中缓解系统性红斑狼疮样的症状,这为系统性红斑狼疮治疗提供潜在的新策略。

图5 MCT1乳酸转运-丙酮酸代谢-H3K27乙酰化-AID高效转录,这一全新信号轴,影响生发中心B细胞CSR的分子机制示意图
清华大学药学院陈立功研究员和生命中心PI刘万里为本文通讯作者,清华大学药学院已毕业博士生池文娜、生命学院博士后康娜、药学院2021级博士生盛琳琳以及生命学院已毕业硕士生刘思辰为该论文共同第一作者。北京大学人民医院风湿免疫科栗占国教授和孙晓麟研究员为论文提供SLE病人样本。生命学院已毕业王静博士在本课题启动阶段的小鼠表型固定和AID靶点锁定方面做出巨大贡献。该研究得到了国家自然科学基金委重大研究计划、杰青项目、专项项目(系统性红斑狼疮发病机制及诊疗新策略研究),国家科技部重点研发计划、北京市自然科学基金重点项目、清华大学春风基金和赛德特生物制药有限公司合作基金等提供的经费支持。
原文链接:
https://www.nature.com/articles/s41467-023-44540-0
清华大学刘万里实验室长期招聘博士后和科研助理,对B淋巴细胞介导的免疫应答相关研究感兴趣的申请人,请参见:http://www.cls.edu.cn/Careers/Postdoctoral5674.shtml
刘万里,清华大学生命学院,博导和长聘终身教授,清华大学免疫学研究所、生命科学联合中心、膜生物学全国重点实验室、教育部蛋白质科学重点实验室、北京市慢性疾病免疫学重点实验室研究员。获国家杰青、教育部长江学者特聘教授、科技部科技创新领军人才、国家高层次青年人才等支持。整合交叉学科平台对B淋巴细胞的免疫识别和免疫活化及相关疾病进行研究(发表Science, Cell, Science Immunology, Immunity, PNAS, JCI, JEM, JACI, JCB, JI, EJI, Leukemia, eLife, Cell Research, Protein & Cell, Fundamental Research, Science Advances, Nature Communications, Cell Reports, PLoS Biology等代表作)。获中国青年科技奖、药明康德生命化学杰出成就奖、谈家桢生命科学奖、树兰医学奖、英国科学会牛顿高级学者奖、亚洲大学联盟学者奖、霍英东教育基金会优秀青年教师奖、教育部新世纪优秀人才、北京市自然科学基金委优秀青年人才等奖项。研究得到国家基金委重点项目(项目负责人)、NFSC-NIH国际合作项目(项目负责人)、优青项目(项目负责人)、专项项目(课题负责人);科技部重点研发计划(项目首席)、863(青年科学家项目)和973(课题负责人);北京市基金委重点项目(课题负责人);梅琳达盖茨基金会项目(项目负责人)等支持。相关科研项目曾获中国十大医学科技新闻、教育部自然科学奖、中华医学科技奖、中国生物工程学会优秀专利奖、北京市医学科技奖、湖北省自然科学奖等奖项。多次获邀在国内外学术会议做报告(中国免疫学年会、中国生物物理年会、美国细胞生物学会年会ASCB、美国免疫学年会AAI、美国风湿病年会ACR、国际免疫学联合会峰会IUIS,以及Keystone会议、EMBO会议、FASEB会议等);任中国免疫学杂志、 Rheumatology & Autoimmunity和Fundamental Research期刊编委;任中国免疫学会皮肤免疫分会常务委员,中国生物医学工程学会风湿免疫专委会委员,中国生物医学工程学会免疫治疗工程分会常务委员,中国实验动物学会免疫与细胞治疗专业委员会委员,中国免疫学会临床免疫分会委员会委员,北京市免疫学会理事等;为中国基金委、教育部、科技部和香港研究资助局,以及NIH、UK Wellcome Trust Foundation、Canada Natural Sciences and Engineering Research Council、Netherlands Organization for Scientific Research等评审项目。自2011年底入职清华大学生命科学学院教研系列,开展教学和科研双肩挑的工作以来,共计为2000多名本科生和研究生进行课堂教学累积近500学时;培养博士研究生27人,其中已毕业15人(三名获得国家奖学金,多人获得校内奖学金),在读12人。指导毕业硕士8人;指导并训练博士后9人,其中已出站博士后5名,在站4名。
实验室发表的所有论文情况,请参见:
https://pubmed.ncbi.nlm.nih.gov/?term=wanli+liu%2C+tsinghua&sort=pubdate


