JACS|陈春来、陈知行课题组合作开发染料抗光漂白巯基标记新策略
2023年2月9日,清华大学生命科学学院、北京市结构生物学高精尖创新中心和北京生物结构前沿研究中心陈春来课题组与北京大学未来技术学院、生命科学联合中心陈知行研究员课题组在J. Am. Chem. Soc.杂志上联合发表题为“General strategy to improve the photon budget of thiol-conjugated cyanine dyes”的文章。该研究报道了一种可替代传统马来酰亚胺标记化学的全新靶向巯基的位点特异性标记策略,通过S-芳基化类型的生物偶联化学可显著提高花青类荧光团光稳定性,助力单分子和细胞内荧光显微成像技术。
近二十年来,基于荧光显微镜和荧光染料技术的迅速发展,科学家们能够以前所未有的时空分辨率来观测生物分子的位置、动态与功能。大多数荧光成像技术,如单分子荧光共振能量转移(smFRET),单分子追踪,单分子定位显微镜(SMLM),受激辐射损耗(STED)显微镜和MINFLUX显微镜,对于染料一个核心诉求便是让每个荧光团分子在光漂白前发射出更多的光子,即提高荧光染料的光稳定性,以实现长时程、高时空分辨率的成像。
在荧光显微成像时,往往需要将染料精确特异地标记在目标生物分子,甚至特定的标记位点上。迄今为止,与氨基反应的琥珀酰亚胺(NHS)酯和与巯基反应的马来酰亚胺(MAL)是两个最常用且广泛商业化的标记模块,用于将有机荧光团共价连接到目标生物分子上。通常,NHS-氨基的化学被用于位点特异性地标记核酸和非特异性地标记蛋白质,这是因为含有氨基的赖氨酸残基在蛋白质中丰度较高。而含有巯基的半胱氨酸在蛋白质中的丰度较低,因而可以通过蛋白定点突变移除内源性的半胱氨酸并在标记位点引入半胱氨酸,利用MAL-巯基标记化学实现蛋白质上的位点特异性标记,这一标记方法在单分子荧光和单分子FRET技术中的应用尤为广泛和重要。

图1 单分子荧光技术测试示意图与MAL造成的染料光稳定性下降
单分子荧光领域的研究者们发现通过MAL-巯基标记在蛋白上的荧光团的光漂白速度要比相同的标记在DNA上的荧光团显著加快。长期以来,人们将这一现象归于蛋白质上复杂的微环境加速了荧光团的光漂白。但八年前(2015年)陈春来课题组在实验中意外发现,即便是标记在相同序列DNA链上的相同荧光团分子,仅是NHS-氨基和MAL-巯基标记化学的差异,就会显著影响荧光团的光学特性和光漂白(图1)。进一步的测试发现,这一现象广泛存在于各类染料之中,无论母体是罗丹明类(Rhodamine)还是花青(Cyanine)类染料都会因MAL标记方式而造成约2-5倍不等的光稳定性下降(图1)。基于结果猜测,MAL标记形成的高活性的硫醚基团加速了染料的光漂白。

图2 不同标记策略化学反应示意图
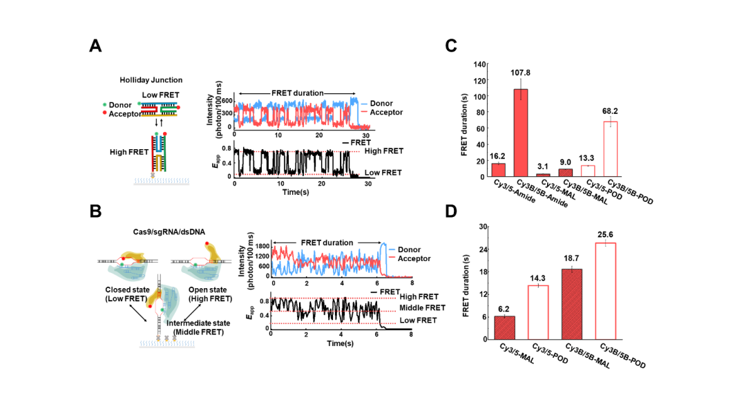
在发现了新现象和揭示了新机制后,下一步自然是想提高巯基标记化学的光稳定性。2018年,陈知行研究员加入了北京大学,建立了分子探针技术实验室,两个不同背景的课题组在此碰撞出了火花。首先,尝试利用空间位阻效应,调节连接基团的长度和结构,阻碍硫醚基团与荧光团的碰撞,从而减弱光漂白,提高光稳定性。然而这一策略并不顺利。2020年夏天,陈知行课题组提出通过改变硫醚的电子性质的策略来影响光漂白,并将目光投向了生物偶联化学。目前广泛应用的NHS和MAL化学已经是上世纪五六十年代的成果了,而近年来,虽然也有一系列可以替代MAL的生物偶联模块发表,但是由于MAL化学的反应速度和反应效率已经足够满足一般实验的需求,新一代的生物偶联化学完全没有落到实际应用层面。但幸运的是,近十年来发展了一系列基于SNAr反应的生物偶联模块,它们与巯基反应后的产物都是与缺电子的芳基共轭的硫醚(图2)。于是,苯基氧化二唑(POD)、对氯硝基苯(PCB)和五氟苯探针(FBP)为偶联模块的花青染料被合成出来并进行了测试。测试结果中表现最好的POD模块相比MAL模块而言,对于两种花青染料Cy3和Cy5在DNA上分别有2.3倍与2.5倍的改善,在不同蛋白质的不同标记位点上也分别有1.4 - 2.6倍和1.3 - 3.1倍的改善。后续,这一策略被扩展到Cy3B和Cy5B两种光学性质更优的染料上,并对这些染料对进行了单分子FRET持续时间的测试和比较。结果为应用POD的模块对可以相对MAL模块大幅改善染料光稳定性(图3),为单分子荧光技术提供了更好的工具。

图3 POD策略延长了smFRET技术的测量时长
综上,此研究发现了影响染料光稳定性的新的关键因素,并且在此基础上提出了全新的策略用于改善基于巯基的共价标记荧光团的光稳定性。同时,值得指出的一点是,该策略为生物偶联反应的开发领域也提供了一种全新的视角。从前对生物偶联策略的评价往往都是对于底物反应性、反应效率和产物稳定性等关于反应本身的种种考量;从此研究中可以看到反应生成的产物基团可能会直接影响后续的应用结果,为科学工作者应用生物偶联反应提供了新的考量角度。最后,此研究对于染料的改进方式简洁,可以由商业可得的花青类染料直接改造得到,无需从头设计与合成染料分子,具有较好的应用前景。
北京大学未来技术学院2019级博士生张源、清华大学生命科学学院博士后杨辰为本文的共同第一作者。清华大学生命科学学院陈春来副教授与北京大学未来技术学院、生命科学联合中心陈知行研究员为本文的共同通讯作者。清华大学已毕业博士生彭思佳和张璐嘉进行了重要的探索工作。感谢国家自然科学基金委,科技部国家重点研发计划,北京市生命科学前沿培育项目,北京市结构生物学高精尖创新中心和北京生物结构前沿研究中心的经费资助!感谢清华大学蛋白质研究技术中心细胞影像平台的技术支持!
陈春来课题组长期关注单分子荧光技术的开发并揭示生物分子的动态和机制。陈知行课题组一直致力于通过化学原理设计并研发新型探针,助力未来成像技术的发展。两个团队均常年招收博士研究生和博士后,欢迎各位关心未来荧光技术发展的同学和同事加入合作!
原文链接:
https://doi.org/10.1021/jacs.2c12635


