科研进展
Molecular Biology & Evolution | 张蔚课题组与合作者揭示蝶类物种演化机制
化学感受在蝶类生活史和生殖隔离的建立中起着重要作用。然而,蝶类化学交流涉及感受功能及其他辅助功能的协同作用,研究其差异背后的分子机制仍然具有挑战性。袖蝶属以其穆氏拟态、复杂行为和作为辐射式演化的实例而闻名,是研究物种形成问题的理想模式。2022年10月17日,北京大学生命科学学院、蛋白质与植物基因研究国家重点实验室、生命科学联合中心张蔚课题组与合作者在国际知名学术期刊Molecular Biology & Evolution上发表了题为“Widespread gene expression divergence in butterfly sensory tissues plays a fundamental role during reproductive isolation and speciation”的研究论文。该研究聚焦两种具有不完全生殖隔离的袖蝶属蝴蝶(Heliconius melpoomene和Heliconius cydno)(图1),对其三种感受器官(触角、腿和口器)的基因表达谱和基因组差异开展综合分析,从跨越性别和不同生命阶段等多个角度揭示了在蝶类物种形成过程的化学感受演化。
该研究通过整合比较转录组学和群体基因组学分析方法,发现了广泛的基因表达差异的证据,支持感受器官在物种屏障建立中的关键作用。通过与远亲物种Heliconius charithonia的比较,发现了感受多样性的增加与演化分化呈现一致的趋势。该研究的具体发现包括:揭示了触角的独特化学感受功能(图2);性染色体在种间分化中的重要性(图3);非渗入位点与拟态基因的强连锁性(图4);非化学感受基因在化学感受组织分化中不可忽视的作用。

图1. 袖蝶属Heliconius melpomene和Heliconius cydno地理分布

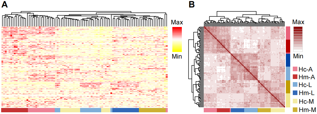
图2. 化学感受组织基因表达量热图和相关性热图

图3. 性染色体是低渗入热点区域

图4. 非渗入位点与拟态基因强连锁
综上所述,该研究为研究物种形成和化学感受器官多样化提供了一个独特的视角,不局限于经典的化学感受基因家族的研究,从全基因组水平阐释了不完全生殖隔离下化学感受系统的多样化,揭示了其在物种形成早期的强烈的分子隔离,有助于更好地理解在感受器官中分子变化的复杂性,及其在生殖隔离建立和物种形成中发挥的作用。
北京大学生命科学学院、蛋白质与植物基因研究国家重点实验室、北大-清华生命科学联合中心张蔚研究员与波多黎各大学生物系、分子科学与研究中心Riccardo Papa教授为本论文的共同通讯作者。张蔚课题组生命科学学院博士后武宁宁博士为本论文第一作者;波多黎各大学Elizabeth Evans、Bas van Schooten、Jesyka Meléndez-Rosa、Yadira Ortiz、Silvia M. Planas Soto-Navarro、鲁汶大学生物系Steven M. Van Belleghem教授和奥本大学生物科学系Brian A. Counterman教授对本项目做出了重要贡献。该项目得到了北京市自然科学基金、国家自然科学基金、北大-清华生命科学联合中心、蛋白质与植物基因研究国家重点实验室、北大-启东创新基金和中国博士后科学基金等资助。


