王初课题组发展新型定量化学蛋白质组学策略
近日,北京大学化学与分子工程学院、生命科学联合中心王初课题组在Journal of the American Chemical Society杂志上发表了题为“Quantitative Chemoproteomic Profiling with Data-Independent Acquisition-based Mass Spectrometry”的论文。在这项工作中,作者发展了一种无标记的定量化学蛋白质组学方法DIA-ABPP,并将该方法用于活性代谢物的反应性分析,共价片段分子库的筛选以及具有昼夜节律特征的半胱氨酸的鉴定中。

化学蛋白质组学是注释蛋白质功能和发现生物活性配体靶标的重要工具。在化学蛋白质组学技术中,最常用的是基于活性的蛋白质分析(Activity-based protein profiling,简称ABPP),该方法通过结合活性分子探针标记和串联质谱分析,实现靶蛋白的鉴定。随着定量组学技术的发展,科学家们将活性分子探针和基于同位素标签的蛋白质组学方法相结合,开发了一系列定量化学蛋白质组学技术,包括基于一级谱定量的isoTOP(基于同位素的串联正交蛋白水解)-ABPP技术和rdTOP(基于还原二甲基化的串联正交蛋白水解)-ABPP技术以及基于二级谱定量的MTRP(多通道活性巯基筛选)技术和SLC(流线型的半胱氨酸)-ABPP技术。然而,这些技术依赖于半随机性的数据依赖型质谱采集模式(Data-dependentacquisition,简称DDA),以及成本高昂的同位素定量标签试剂,限制了化学蛋白质组学技术在多维分析和高通量筛选中的应用。
伴随着高灵敏度、高分辨率、高精度的质谱仪器的快速更新,以及生物信息学对于海量数据处理能力的不断提高,近些年来兴起的基于数据非依赖型采集的质谱采集模式Data-independent acquisition,简称DIA)逐渐在蛋白质组学研究领域中崭露头角。与传统的DDA模式不同,DIA模式并不仅限于对高强度的肽段离子进行采集和分析,而是将离子根据质荷比大小划分成若干个采集窗口后,对每个窗口中所有肽段进行合并分析,从而可以实现无遗漏、无差异的肽段信息采集,因此,DIA模式具有更好的覆盖度,重现性以及定量准确性。基于此,在本工作中,作者将DIA模式与化学蛋白质组学技术(Activity-based protein profiling,简称ABPP)相结合,发展了名为DIA-ABPP的无标定量方法。该方法解决了之前定量技术中由DDA模式引起的数据丢失严重以及高成本的同位素标签试剂的使用等问题,是一种具有覆盖度高、重现性好以及定量准确的化学蛋白质组学新策略。
本工作首先验证了DIA数据采集模式与ABPP技术流程的兼容性,并从样品制备、色谱条件、质谱条件以及数据处理等多方面进行方法优化。利用优化好的条件(酸切标签,140分钟高乙腈梯度的色谱条件下利用基于谱图库的DIA分析,DIAcalc进行信息的整合),该方法可以实现单个样品9000个半胱氨酸的鉴定以及80%以上的重现性。同时作者也对新方法的定量准确性进行评估,发现线性拟合的R2接近于1。

在完成方法的建立后,作者首先利用DIA-ABPP对活性代谢物修饰半胱氨酸的反应性进行了系统的分析。细胞在受到氧化压力刺激时,内膜结构中的长链不饱和脂肪酸容易受到活性氧自由基的攻击,会产生包含4-羟基壬烯醛(HNE)在内的一系列脂源性亲电小分子。研究显示,HNE可以通过共价修饰蛋白质,从而对细胞增殖、信号转导、基因表达等细胞过程进行调控。因此,作者利用DIA-ABPP技术构建了浓度梯度竞争策略,系统地分析了每个活性半胱氨酸对应的HNE剂量效应曲线以及半数效应浓度(EC50)。除了已知的HNE修饰位点外,本工作还发现神经酰胺-1-磷酸转移蛋白(CPTP)的C105也是对于HNE高敏感的半胱氨酸位点,这些数据可以为后续内源亲电修饰在细胞内的生物机制研究提供更加完整的数据支持。

此外,作者也将新方法用于共价片段小分子库的筛选。此前Backus等人利用基于DDA的定量ABPP技术对含有氯乙酰胺和丙烯酰胺的小分子库进行分析,以发现新的可靶向的半胱氨酸,从而实现其对应蛋白质的功能调控,然而由于方法重现性较差,包含所有片段结合信息的半胱氨酸数目只占总数目的0.2%,极大地限制了筛选的效率。为了展示DIA-ABPP的具有更好的重现性和更高的覆盖度,作者选择原来片段库中的24个片段分子进行分析,发现除了能够获得更加完整的数据信息外(在DIA-ABPP发现中,67.35%的半胱氨酸具有至少21个片段的定量信息,在isoTOP-ABPP中为5.80%),对于单一蛋白而言,新方法可以鉴定到更多的半胱氨酸位点,例如核孔蛋白NUP205,DIA-ABPP方法可以定量16个半胱氨酸,而原来的方法只能2个半胱氨酸的定量信息。此外,作者也对具有相同结合基团,不同反应基团的片段分子对进行了头对头的比较,强调了反应基团对半胱氨酸靶向性的影响。

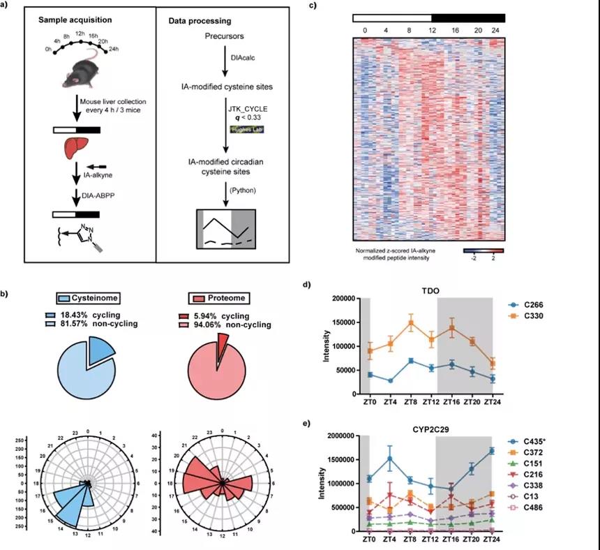
最后,作者将DIA-ABPP技术应用于生物钟机制的研究中。生物体的生物钟振荡器由遗传和代谢两部分组成,他们协同配合从而对代谢行为进行调控。代谢振荡器中的活性氧通路是目前发现的在生物钟进化过程中最保守的通路。蛋白质组中对活性氧物质最敏感的氨基酸是半胱氨酸,所以本工作进一步利用DIA-ABPP方法对小鼠肝脏中具有昼夜节律活性特征的半胱氨酸组进行了系统的鉴定。作者发现在所有定量的半胱氨酸中,18.43%的半胱氨酸活性具有昼夜节律特征,其比例远远高于蛋白质,且两者相位的峰值具有明显的差异。除了氧化还原通路外,我们还发现这些活性具有昼夜节律特征的半胱氨酸富集在代谢通路以及泛素-蛋白酶体系统中,这些数据为生物钟机制的研究提供了新视角和新线索。

总之,本文发展了一种无标的定量化学蛋白质组学策略DIA-ABPP,该方法具有重现性好,覆盖度高,定量准确等优势。由于ABPP是个基于分子探针设计和生物系统应用的模块化平台,具有很高的兼容性,因此,该方法可以用于高通量临床样品的分析,挖掘蛋白质功能和翻译后修饰相关的生物标志物,为疾病机理的研究和诊断方法的开发提供技术支持。本文的通讯作者为北京大学化学与分子工程学院、北生命科学联合中心的王初教授,其指导的化学与分子工程学院2015级博士毕业生杨帆为本文的第一作者。王初课题组研究生贾国赓,刘源博士等合作者为本课题做出了贡献。
文章链接:
https://pubs.acs.org/doi/pdf/10.1021/jacs.1c11053
文章引用:DOI: 10.1021/jacs.1c11053


