新闻中心
生命中心两项成果入选
2016年度“中国高校十大科技进展”
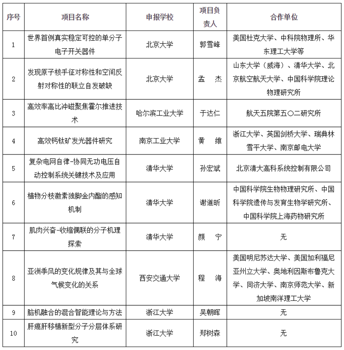
近日,由教育部科技委员会组织评选的2016年度“中国高等学校十大科技进展”经过形式审查、学部初评、项目终审评选专项工作等流程后在京揭晓,生命中心共有两项成果入选,这两项成果分别是谢道昕研究组的“植物分枝激素独脚金内酯的感知机制”及颜宁研究组的“肌肉兴奋-收缩偶联的分子机理探索”。
“中国高等学校十大科技进展”的评选自1998年开展以来,至今已18届,这项评选活动对提升高等学校科技的整体水平、增强高校的科技创新能力发挥了积极作用,并产生了较大的社会影响,赢得了较高的声誉。
2016年度“中国高等学校十大科技进展”入选项目名单



